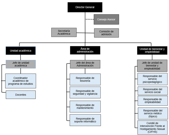
El Instituto Tecmin está estructurado para garantizar una gestión académica y administrativa eficiente, transparente y orientada a la excelencia educativa. Nuestra organización institucional se basa en principios de responsabilidad, colaboración y mejora continua, con el objetivo de brindar una formación técnica de calidad.

Contamos con órganos directivos, académicos y de apoyo que trabajan de manera articulada para asegurar el cumplimiento de nuestra visión y misión institucional.

 

Esta estructura organizativa nos permite cumplir con los más altos estándares de formación técnica, centrando nuestros esfuerzos en formar profesionales comprometidos, éticos y altamente capacitados para enfrentar los retos del sector productivo.